近期河南多地已启动重污染天气预警响应。其中濮阳已启动重污染天气红色预警及Ⅰ级响应;郑州、鹤壁等13个省辖市(区)已启动重污染天气橙色预警及Ⅱ级响应。
截至目前,河南濮阳市、安阳市、信阳罗山等地实施机动车单双号限行。
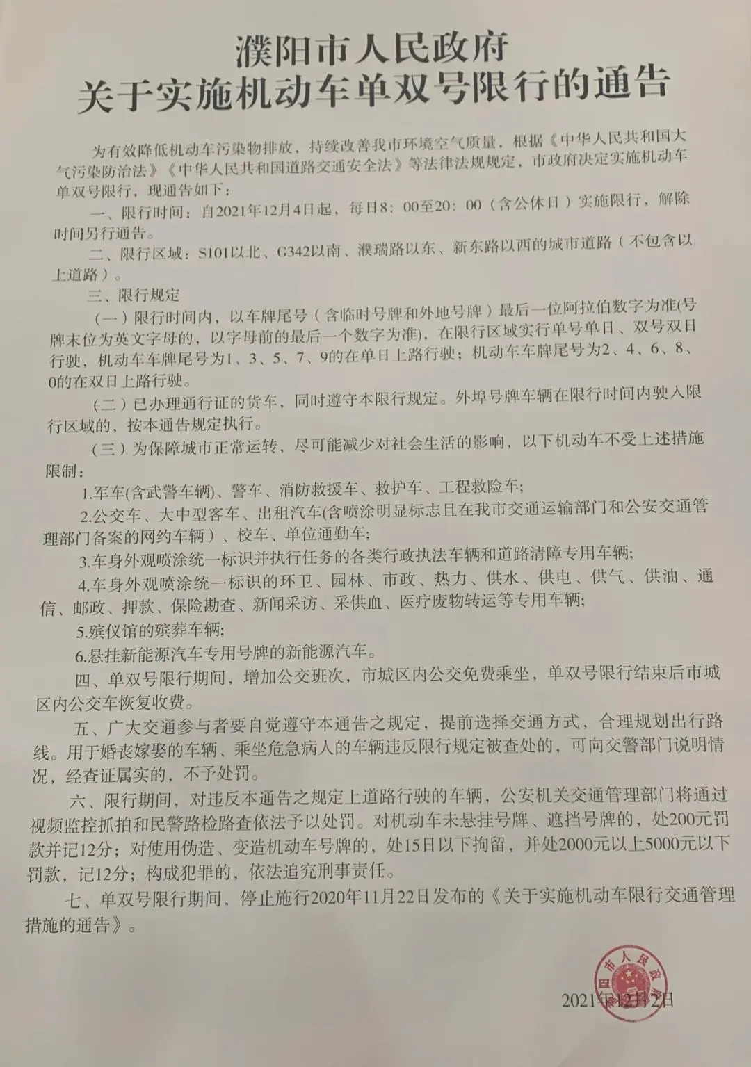
濮阳市12月4日起单双号限行

限行通告具体内容如下:
一、限行时间:
自2021年12月4日起,每天8:00至20:00(含公休日)实施限行,解除时间另行通告。
二、限行区域:
S101以北、G342以南、濮瑞路以东、新东路以西的城市道路(不包含以上道路)。
三、限行车辆:
(一)限行时间内,以车牌尾号(含临时号牌和外地号牌)最后一位阿拉伯数字为准(号牌末位为英文字母的,以字母前的最后一个数字为准),在限行区域实行单号单日、双号双日行驶,机动车车牌尾号为1、3、5、7、9的在单日上路行驶;机动车车牌尾号为2、4、6、8、0的在双日上路行驶。
(二)已办理通行证的货车,同时遵守本限行规定。外埠号牌车辆在限行时间内驶入限行区域的,按本通告规定执行。
(三)为保障城市正常运转,尽可能减少对社会生活的影响,以下机动车不受上述措施限制:
1.军车(含武警车辆)、警车、消防救援车、救护车、工程救险车;
2.公交车、大中型客车、出租汽车(含喷涂明显标志且在我市交通运输部门和公安交通管理部门备案的网约车辆)、校车、单位通勤车;
3.车身外观喷涂统一标志并执行任务的各类行政执法车辆和道路清障专用车辆;
4.车身外观喷涂统一标志的环卫、园林、市政、热力、供水、供电、供气、供油、通信、邮政、押款、保险勘查、新闻采访、采供血、医疗废物转运等专用车辆;
5.殡仪馆的殡葬车辆;
6.悬挂新能源汽车专用号牌的新能源汽车。
四、单双号限行期间,增加公交班次,市城区内公交免费乘坐,单双号限行结束后市城区内公交车恢复收费。
五、广大交通参与者要自觉遵守本通告之规定,提前选择交通方式,合理规划出行路线。用于婚丧嫁娶的车辆、乘坐危急病人的车辆违反限行规定被查处的,可向交警部门说明情况,经查证属实的,不予处罚。
六、限行期间,对违反本通告之规定上道路行驶的车辆,公安机关交通管理部门将通过视频监控抓拍和民警路检路查依法予以处罚。对机动车未悬挂号牌、遮挡号牌的,处200元罚款并记12分;对使用伪造、变造机动车号牌的,处15日以下拘留,并处2000元以上5000元以下罚款,记12分;构成犯罪的,依法追究刑事责任。
七、单双号限行期间,停止施行2020年11月22日发布的《关于实施机动车限行交通管理措施的通告》。
信阳罗山12月1日起单双号限行
11月28日,记者从信阳市罗山县环境污染防治攻坚战领导小组办公室获悉,为减少机动车污染物排放,改善罗山县空气质量,缓解道路交通压力,做好重污染天气应急管控工作,依据《中华人民共和国大气污染防治法》《中华人民共和国道路交通安全法》的规定,经县政府同意,决定在该县中心城区实施机动车限行措施。
详情如下:
一、限行区域
北环路以南,开武路以西,高速匝道及辅路以北,西外环以东的县城建成区。
二、限行时间
2021年12月1日至12月31日,每日8时至20时。
三、限行规定
(一)限行时间内,机动车在限行区域实行单号单日、双号双日行驶,号牌(含临时号牌和外地号牌)以最后一位阿拉伯数字(尾数为字母的,以字母前的最后一个数字)为准。具体为:机动车号牌尾号为单号的(1、3、5、7、9)在单日上路行驶;机动车号牌尾号为双号的(2、4、6、8、0)在双日上路行驶。
(二)为保障城市生产、生活正常运转,以下机动车不限行:
1.军车、警车、消防车、救护车、工程救险车;
2.公交车、出租汽车(含在我县交通运输部门和公安交通管理部门备案的网约车辆)、邮政专用车、持有县交通运输管理部门核发的旅游客车营运证件的车辆,经县公安交通管理部门核定的学校校车;
3.车身外观喷涂统一标志并执行任务的各类行政执法车辆和道路清障专用车辆;
4.车身外观喷涂统一标志的环卫、市政、供水、供电、供气、供油、通信、邮政(含报刊发行,快递)、押款、保险查勘、医疗废物转运等专用车辆;
5.殡仪馆的殡葬车辆;
6.注册登记的新能源汽车。
(三)中心城区范围内,禁止大中型货车、工程运输车(渣土车)通行,过境中心城区的大中型货车绕行开武路、沪陕高速及其匝道、辅路。
(四)望广大交通参与者自觉遵守本通告规定,提前选择交通方式,合理规划出行路线。
(五)违反限行规定的机动车辆,县公安交通管理部门将通过视频监控抓拍和民警路检路查依法予以处罚。
安阳11月15日起实施机动车单双号限行
11月12日,安阳市发出最新限行通告,11月15日起,施行单双号行驶。
该通告称,为有效降低机动车污染物排放,持续改善安阳市空气质量,根据《中华人民共和国大气污染防治法》《中华人民共和国道路交通安全法》等法律法规规定,市政府决定实施机动车限行交通管理措施,现将有关事项通告如下:
一、限行时间
2021年11月15日至2021年12月31日。法定节假日和公休日不限行。
二、限行区域
邺城大道以南、华祥路以东、文昌大道(华祥路至彰德路段)以北、彰德路(文昌大道至长江大道段)以东、长江大道以北、光明路以西的城市道路(不包含以上道路)。
三、限行办法
(一)对进入限行区域的所有机动车,实行车牌尾号单号单日行驶,双号双日行驶。“尾号”即为机动车号牌末尾的数字(号牌末位为英文字母的,以字母前的最后一个数字为准)。
(二)限行时段:8:00—19:00。
(三)已办理通行证的货车,同时遵守本限行规定。
(四)外埠号牌车辆在限行时间内驶入限行区域的,按本通告规定执行。
(五)不受限行措施限制的车辆:
1.军车(含武警车辆)、警车、消防车、救护车、工程救险车、清障专用车辆。
2.公交车、大型客车、中型客车、出租汽车(不含租赁车辆)、邮政专用车(含快递),经市公安交通管理部门核定备案的保险勘验车、单位班车、学校校车、残疾人专用车和外观喷涂统一标志的执法车辆。
3.环卫、园林、道路养护的专项作业车辆及殡仪馆的殡葬车辆。
4.悬挂新能源号牌的新能源汽车。
四、单双号限行期间,市区公交车免费乘坐。
五、限行期间,对违反限行规定的机动车,电子警察将对其进行抓拍,由市公安交通管理部门依法进行处罚。对机动车未悬挂号牌、遮挡号牌的除罚款外并记12分;对使用伪造、变造机动车号牌的处以行政拘留。
六、单双号限行期间,暂停施行《安阳市人民政府关于实施机动车限行交通管理措施的通告》(通告〔2018〕第2号),自2022年1月1日起恢复施行。
进入12月份,越来越多的城市开始限行!
郑州也在11月29日发布文件称,自12月1日起,郑州市区道路交通管理措施进行调整。
为贯彻落实国务院办公厅关于降低物流成本、推动物流高质量发展的部署要求,深入推进公安交管“放管服”改革,减少机动车排放污染,加强郑州市区道路的交通安全管理,结合本市道路及交通流量的具体情况,根据《中华人民共和国大气污染防治法》第九十六条、《中华人民共和国道路交通安全法》第三十九条、《郑州市城市道路交通安全管理条例》第二十六条、《郑州市大气污染防治条例》第三十八条之规定,对郑州市区道路交通管理措施进行调整。
不过,目前郑州市的限行规定主要针对的是货车!
调整后的措施梳理
新调整的措施中,北四环路(大河路,不含本路)以南、东四环路(含 本路)以西、南四环路(含本路)以北、西四环路(含本路)以东区域内(区域内连霍高速不限行),国四及以上排放标准的各类载货汽车(运输危险品、渣土、混凝土、建筑物料、装饰建材物料、散装水泥、砂石的货车和悬挂新能源专用号牌的纯电动微型货车、悬挂新能源专用号牌的纯电动轻型货车、轻型多用途货车、微型厢式货车、微型封闭式货车、轻型非载货专项作业车除外)、挂车、牵引车、专项作业车每天 6 时至 22 时禁止驶入。
北四环路(大河路,不含本路)以南、东四环路(含 本路)以西、南四环路(含本路)以北、西四环路(含本路)以 东区域内(区域内连霍高速不限行),国三排放标准的柴油车(客、 货)、未安装污染控制装置或者污染控制装置不符合要求且不能 达标排放的柴油车(客、货),低速货车、三轮汽车、拖拉机和 运输危险品、渣土、混凝土、建筑物料、装饰建材物料、散装水 泥、砂石的货车全天 24 小时禁止驶入。
北四环路(大河路)以南、东四环路以西、南四环路以北、西四环路以东区域内(以上道路均含本路)所有高架路桥全天24 小时禁止大型载客汽车、各类载货汽车(悬挂新能源专 用号牌的纯电动微型货车、轻型多用途货车、微型厢式货车、微型封闭式货车、轻型非载货专项作业车除外)和挂车、牵引车、专项作业车驶入。
北三环路以南、东三环路以西、南三环路以北、西三环路以东区域内(以上道路均含本路),每日的早晚高峰期禁止 悬挂新能源专用号牌的纯电动微型货车、悬挂新能源专用号牌的纯电动轻型货车、轻型多用途货车、微型厢式货车、微型封闭式货车、轻型非载货专项作业车驶入。
其中,早高峰期为每日7:00-9:00;晚高峰期为两种,每年的5月1日至9月30日,晚高峰期为17:30-19:30;每年的10月1日至次年4月30日,晚高峰期为:17:00-19:00。
11月29日,郑州市公安局交警支队相关工作人员告诉顶端新闻·河南商报记者,确需在禁行区域和时间内通行的车辆(柴油车需达到国四及以上排放标准),经公安机关交通管理部门批准,办理通行证件,并按照指定时间和路线行驶。
新调整的措施中,北四环路(大河路,不含本路)以南、东四环路(含 本路)以西、南四环路(含本路)以北、西四环路(含本路)以东区域内(区域内连霍高速不限行),国四及以上排放标准的各类载货汽车(运输危险品、渣土、混凝土、建筑物料、装饰建材物料、散装水泥、砂石的货车和悬挂新能源专用号牌的纯电动微型货车、悬挂新能源专用号牌的纯电动轻型货车、轻型多用途货车、微型厢式货车、微型封闭式货车、轻型非载货专项作业车除外)、挂车、牵引车、专项作业车每天 6 时至 22 时禁止驶入。
北四环路(大河路,不含本路)以南、东四环路(含 本路)以西、南四环路(含本路)以北、西四环路(含本路)以 东区域内(区域内连霍高速不限行),国三排放标准的柴油车(客、 货)、未安装污染控制装置或者污染控制装置不符合要求且不能 达标排放的柴油车(客、货),低速货车、三轮汽车、拖拉机和 运输危险品、渣土、混凝土、建筑物料、装饰建材物料、散装水 泥、砂石的货车全天 24 小时禁止驶入。
北四环路(大河路)以南、东四环路以西、南四环路以北、西四环路以东区域内(以上道路均含本路)所有高架路桥全天24 小时禁止大型载客汽车、各类载货汽车(悬挂新能源专 用号牌的纯电动微型货车、轻型多用途货车、微型厢式货车、微型封闭式货车、轻型非载货专项作业车除外)和挂车、牵引车、专项作业车驶入。
北三环路以南、东三环路以西、南三环路以北、西三环路以东区域内(以上道路均含本路),每日的早晚高峰期禁止 悬挂新能源专用号牌的纯电动微型货车、悬挂新能源专用号牌的纯电动轻型货车、轻型多用途货车、微型厢式货车、微型封闭式货车、轻型非载货专项作业车驶入。
其中,早高峰期为每日7:00-9:00;晚高峰期为两种,每年的5月1日至9月30日,晚高峰期为17:30-19:30;每年的10月1日至次年4月30日,晚高峰期为:17:00-19:00。
11月29日,郑州市公安局交警支队相关工作人员告诉记者,确需在禁行区域和时间内通行的车辆(柴油车需达到国四及以上排放标准),经公安机关交通管理部门批准,办理通行证件,并按照指定时间和路线行驶。
郑州已连续四年实行机动车单双号限行措施
梳理近年来郑州市的机动车单双号限行“历史”可以发现,郑州已连续四年在年末实行单双号限行。
2017年:郑州首次开启单双号限行模式。限行时间为12月4日至12月31日(共28天)。限行区域为郑州市东三环(原107辅道)、南三环、西三环、北三环(均不含本路)以内区域的所有道路。
2018年:限行时间为11月21日至12月31日(共41天)。限行区域扩大,为郑州市东四环、南四环、西四环、北四环(均不含本路、区域内连霍高速不限行)以内区域的所有道路。
2019年:限行时间为12月27日至12月31日(共5天)。限行区域同2018年。
2020年:限行时间为12月4日至12月31日(共28天),限行区域为郑州市东四环、南四环、西四环、大河路(均不含本路、区域内连霍高速不限行)以内区域的所有道路。
来源:大河报·豫视频、顶端新闻
头条 22-01-20
头条 22-01-20
头条 22-01-18
头条 22-01-17
头条 22-01-13
头条 22-01-11
头条 22-01-11
头条 22-01-06
头条 22-01-05
头条 22-01-05
头条 21-12-31
头条 21-12-31
头条 21-12-29
头条 21-12-27
头条 21-12-27
头条 21-12-23
头条 21-12-23
头条 21-12-22
头条 21-12-20
头条 21-12-17
头条 21-12-17
头条 21-12-15
头条 21-12-15
头条 21-12-15
头条 21-12-15
头条 21-12-15
头条 21-12-15
头条 21-12-15
头条 21-12-15
头条 21-12-15
头条 21-12-15
头条 21-12-15
头条 21-12-15
头条 21-12-15
头条 21-12-15
头条 21-12-15
头条 21-12-15
头条 21-12-15
头条 21-12-15
头条 21-12-15
头条 21-12-15
头条 21-12-15
头条 21-12-14
头条 21-12-14
头条 21-12-14
头条 21-12-14
头条 21-12-14
头条 21-12-14
头条 21-12-14
头条 21-12-14
头条 21-12-14
头条 21-12-14
头条 21-12-14
头条 21-12-09
头条 21-12-08
